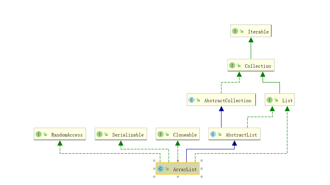
ArrayList 是 java 集合框架中比较常用的数据结构了。继承自 AbstractList,实现了 List 接口。底层基于数组实现容量大小动态变化。允许 null 的存在。同时还实现了 RandomAccess、Cloneable、Serializable 接口,所以ArrayList 是支持快速访问、复制、序列化的。
//初始化容量
private static final int DEFAULT_CAPACITY = 10;
//空实例数组
private static final Object[] EMPTY_ELEMENTDATA = {};
//默认大小的空实例数组,在第一次调用ensureCapacityInternal时会初始化长度为18
private static final Object[] DEFAULTCAPACITY_EMPTY_ELEMENTDATA = {};
//存放元数据数组
transient Object[] elementData;
//数组当前的元素数量
private int size;
//带容量参数的构造函数
public ArrayList(int initialCapacity) {
if (initialCapacity > 0) {
this.elementData = new Object[initialCapacity];
} else if (initialCapacity == 0) {
this.elementData = EMPTY_ELEMENTDATA;
} else {
throw new IllegalArgumentException("Illegal Capacity: "+
initialCapacity);
}
}
//不带容量参数则使用默认大小的空实例数组
public ArrayList() {
this.elementData = DEFAULTCAPACITY_EMPTY_ELEMENTDATA;
}
一些基本属性,参考下图理解。
@SuppressWarnings("unchecked")
//直接根据索引位置返回元素
E elementData(int index) {
return (E) elementData[index];
}
//根据索引获取元素
public E get(int index) {
//校验索引是否越界
rangeCheck(index);
////校验索引是否越界(底层elementData是数组)
return elementData(index);
}
很简单,由于底层是数组实现的,先检查下索引是否越界,然后直接返回对应索引位置的元素即可。
//用指定的元素(element)替换指定位置( index)的元素
public E set(int index, E element) {
rangeCheck(index); //校验索引是否越界
E oldValue = elementData(index); //1根据index获取指定位置的元素
elementData[index] = element; //用传入的element替换index位置的元素
return oldValue; //返回index位置原来的元素
}
-
校验索引是否越界
-
根据index获取指定位置的元素
-
用传入的element替换index位置的元素
-
返回index位置原来的元素
//增加一个元素
public boolean add(E e) {
//将modCount+1,并校验添加元素是否需要扩容
ensureCapacityInternal(size + 1); // Increments modCount!!
//在数组尾部添加元素,并将size+1
elementData[size++] = e;
return true;
}
//将指定的元素(element)插入此列表中的指定位置(index)。
//将index位置及后面的所有元素(如果有的话)向右移动一个位置
public void add(int index, E element) {
//校验索引是否越界
rangeCheckForAdd(index);
//将modCount+1,并校验添加元素是否需要扩容
ensureCapacityInternal(size + 1);
////将index位置及之后的所有元素向右移动-个位 置(为要添加的元素腾出1个位置)
System.arraycopy(elementData, index, elementData, index + 1,
size - index);
elementData[index] = element; //index位置填入要添加的元素
size++; //元素数量+1
}
调用ensureCapacityInternal方法(下文有详解),如果数组还没初始化,则进行初始化;如果已经初始化了,则将modCount+1,并校验添加元素后是否需要扩容。 在elementData数组尾部添加元素即可(size位置)。
-
检查索引是否越界,再调用ensureCapacityInternal方法,将modCount+1,并校验添加元素后是否需要扩容。
-
将index位置及之后的所有元素向右移动一个位置(为要添加的元素腾出1个位置)。
-
将index位置设置为element元素,并将size+1。
add(int index, E element)的过程如下图所示。
//删除列表中index位置的元素,将index位置后面的所有元素向左移一个位置
public E remove(int index) {
//校验索引是否越界
rangeCheck(index);
//修改次数+1
modCount++;
// index位置的元素,也就是将要被移除的元素
E oldValue = elementData(index);
//计算需要移动的元素个数,例口: size为10, index为9, 此时numMoved为0,则无需移动元素,
//因为此时index为9的元素刚好是最后一个元素,直接执行下面的代码,将索引为9的元素赋值为空即可
int numMoved = size - index - 1;
//如果需要移动元素
if (numMoved > 0)
//将index+1位置及之后的所有元素,向左移动一个位置
System.arraycopy(elementData, index+1, elementData, index,
numMoved);
//将size-1位置的元素赋值为空(因为. 上面将元素左移了,所以size-1位 置的元素为重复的,将其移除)
elementData[--size] = null;
//返回index位置原来的元素
return oldValue;
}
//如果存在与入参相同的元素,则从该列表中删除指定元素的第一个匹配项;如果列表不包含元素,则不变。
public boolean remove(Object o) {
//如果入参元素为空,则遍历数组查找是否存在元素为空,
if (o == null) {
for (int index = 0; index < size; index++)
if (elementData[index] == null) {
//如果存在则调用fastRemove将该元素移除,
fastRemove(index);
//并返回true表示移除成功
return true;
}
//如果入参元素不为空,则遍历数组查找是否存在元素与入参元素使用equals比较返回true
} else {
for (int index = 0; index < size; index++)
if (o.equals(elementData[index])) {
//如果存在则调用fastRemove将该元素移除,
fastRemove(index);
//并返回true表示移除成功
return true;
}
}
//不存在目标元素,返回false
return false;
}
//供上面的remove方法调用,直接删除掉index位置的元素;与remove(int index)方法一样
private void fastRemove(int index) {
modCount++;
int numMoved = size - index - 1;
if (numMoved > 0)
System.arraycopy(elementData, index+1, elementData, index,
numMoved);
elementData[--size] = null; // clear to let GC do its work
}
- 检查索引是否越界,将modCount+1,拿到索引位置index的原元素。
- 计算需要移动的元素个数。
- 如果需要移动,将index+1位置及之后的所有元素,向左移动一个位置。
- 将size-1位置的元素赋值为空(因为上面将元素左移了,所以size-1位置的元素为重复的,将其移除)。
- 如果入参元素为空,则遍历数组查找是否存在元素为空,如果存在则调用fastRemove将该元素移除,并返回true表示移除成功。
- 如果入参元素不为空,则遍历数组查找是否存在元素与入参元素使用equals比较返回true,如果存在则调用fastRemove将该元素移除,并返回true表示移除成功。 *否则,不存在目标元素,则返回false。
调用remove方法, 会, 且只会 删除第一个与传入对象通过equals方法判断相等的元素。如果传入null, 则删除掉第一个null元素
所以, 如果自定义类想要使用remove方法从列表删除某个指定值对象, 还需要实现该类型自己的equals方法才行!
且删除只能从后往前删,从前往后删,删不干净
- 将modCount+1,并计算需要移动的元素个数。
- 如果需要移动,将index+1位置及之后的所有元素,向左移动一个位置。
- 将size-1位置的元素赋值为空(因为上面将元素左移了,所以size-1位置的元素为重复的,将其移除)。
//删除此列表中的所有元素。
public void clear() {
//修改次数+1
modCount++;
//遍历数组将所有元素清空
for (int i = 0; i < size; i++)
elementData[i] = null;
//元素数量赋0
size = 0;
}
遍历数组将所有元素清空即可。
上文add方法在添加元素之前会先调用ensureCapacityInternal方法,主要是有两个目的:1.如果没初始化则进行初始化;2.校验添加元素后是否需要扩容。
private void ensureCapacityInternal(int minCapacity) {
ensureExplicitCapacity(calculateCapacity(elementData, minCapacity));
}
private static int calculateCapacity(Object[] elementData, int minCapacity) {
//校验当前数组是否为DEFAULTCAPACITY_EMPTY_ ELEMENTDATA,
//如果是则将minCapacity设为DEFAULT_CAPACITY,
//主要是给DEFAULTCAPACITY_EMPTY_ELEMENTDATA设置初始容量
if (elementData == DEFAULTCAPACITY_EMPTY_ELEMENTDATA) {
return Math.max(DEFAULT_CAPACITY, minCapacity);
}
return minCapacity;
}
private void ensureExplicitCapacity(int minCapacity) {
modCount++;//修改次数+1
//如果添加该元素后的大小超过数组大小,则进行扩容
if (minCapacity - elementData.length > 0)
//进行扩容
grow(minCapacity);
}
//数组允许的最大长度
private static final int MAX_ARRAY_SIZE = Integer.MAX_VALUE - 8;
//数组扩容
private void grow(int minCapacity) {
//原来的容量
int oldCapacity = elementData.length;
//新容量 = 老容量 + 老容量/2
int newCapacity = oldCapacity + (oldCapacity >> 1);
//如果新容量比minCapacity小,
if (newCapacity - minCapacity < 0)
//则将新容量设为minCapacity,兼容初始化情况
newCapacity = minCapacity;
//如果新容量比最大允许容量大,
if (newCapacity - MAX_ARRAY_SIZE > 0)
//则调用hugeCapacity方法设置个合适的容量
newCapacity = hugeCapacity(minCapacity);
//将原数组元素拷贝到一个容量为newCapacity的新数组(使用System.arraycopy),
//并且将elementData设置为新数组
elementData = Arrays.copyOf(elementData, newCapacity);
}
private static int hugeCapacity(int minCapacity) {
if (minCapacity < 0) // overflow
throw new OutOfMemoryError(); //越界
//如果minCapacity大于MAX_ARRAY_SIZE, 则返回Integer.MAX_VALUE, 否则返回MAX_ARRAY_SIZE
return (minCapacity > MAX_ARRAY_SIZE) ?
Integer.MAX_VALUE :
MAX_ARRAY_SIZE;
}
ensureCapacityInternal(int minCapacity):此方法就是为默认大小的空实例数组DEFAULTCAPACITY_EMPTY_ELEMENTDATA而写的,判断数组是否为DEFAULTCAPACITY_EMPTY_ELEMENTDATA,如果是则将minCapacity设置为DEFAULT_CAPACITY。
ensureExplicitCapacity(int minCapacity):将modCount+1,并校验minCapacity是否大于当前数组的容量,如果大于则调用grow方法进行扩容。
grow(int minCapacity): 将数组新容量设置为老容量的1.5倍。 两个if判断,第一个是对DEFAULTCAPACITY_EMPTY_ELEMENTDATA初始化的兼容,第二个是对超过MAX_ARRAY_SIZE的兼容。 调用Arrays.copyOf方法创建长度为newCapacity的新数组,并将老数组的数据复制给新数组,并将elementData赋值为新数组。
grow(int minCapacity)的过程如下图所示。
public Iterator<E> iterator() {
return new Itr();
}
在调用list.iterator()的时候返回的是一个Itr对象,它是ArrayList中的一个内部类。 主要是实现了Iterator的三个方法:
private class Itr implements Iterator<E> {
int cursor; // index of next element to return
int lastRet = -1; // index of last element returned; -1 if no such
//expectedModCount的初值为modCount
//设置此直的原因是:
//在使用迭代器遍历集合的时候同时修改集合元素。因为ArrayList被设计成非同步的,所以理所当然会抛异常。
int expectedModCount = modCount;
public boolean hasNext() {
//hasNext的判断条件为cursor!=size,就是当前迭代的位置不是数组的最大容量值就返回true
return cursor != size;
}
@SuppressWarnings("unchecked")
public E next() {
//会先调用checkForComodification来检查expectedModCount和modCount是否相等
checkForComodification();
int i = cursor;
if (i >= size)
throw new NoSuchElementException();
Object[] elementData = ArrayList.this.elementData;
if (i >= elementData.length)
throw new ConcurrentModificationException();
cursor = i + 1;
return (E) elementData[lastRet = i];
}
public void remove() {
if (lastRet < 0)
throw new IllegalStateException();
checkForComodification();
try {
ArrayList.this.remove(lastRet);
cursor = lastRet;
lastRet = -1;
expectedModCount = modCount;
} catch (IndexOutOfBoundsException ex) {
throw new ConcurrentModificationException();
}
}
final void checkForComodification() {
if (modCount != expectedModCount)
throw new ConcurrentModificationException();
}
}
//如果存在与入参相同的元素,则从该列表中删除指定元素的第一个匹配项;如果列表不包含元素,则不变。
public boolean remove(Object o) {
//如果入参元素为空,则遍历数组查找是否存在元素为空,
if (o == null) {
for (int index = 0; index < size; index++)
if (elementData[index] == null) {
//如果存在则调用fastRemove将该元素移除,
fastRemove(index);
//并返回true表示移除成功
return true;
}
//如果入参元素不为空,则遍历数组查找是否存在元素与入参元素使用equals比较返回true
} else {
for (int index = 0; index < size; index++)
if (o.equals(elementData[index])) {
//如果存在则调用fastRemove将该元素移除,
fastRemove(index);
//并返回true表示移除成功
return true;
}
}
//不存在目标元素,返回false
调用remove方法, 会, 且只会 删除第一个与传入对象通过equals方法判断相等的元素。 如果传入null, 则删除掉第一个null元素。 所以, 如果自定义类想要使用remove方法从列表删除某个指定值对象, 还需要实现该类型自己的equals方法才行!
我们先来看一下【错误示范】:
ArrayList list=new ArrayList();
list.add("a");
list.add("b");
list.add("c");
System.out.println("删除前:"+list.toString());
//顺序删除节点错误示范:从前往后删----会删不干净
for (int i=0;i<list.size();i++){
list.remove(i);
}
System.out.println("删除后:"+list.toString());
删除后结果
删除前:[a, b, c]
删除后:[b]
【出错原因分析】: 要顺序删除ArrayList的全部节点,如果我们从前往后的顺序删除,先删除【0】位置的数据,但是由于删除的时候是从后往前挪一位进行删除的,所以【0】的位置又会被下一个位置的数据覆盖上,实际上【0】还是有数据的。再画一张图来方便大家理解:
【正确的做法】: 要想顺序删除ArrayList的所有节点,且采用普通的for循环,那只能从后往前删,这样就不会出问题。
//通过一般for循环,必须从后往前删除!
for (int i=(arraylist.size()-1);i>=0;i--){
arraylist.remove(i);
}
坑三:每当我们使用迭代器遍历元素时,如果使用迭代器以外的方法修改了元素内容(如删除元素),那就会抛出ConcurrentModificationException的异常。
错误示例: ArrayList arrayList = new ArrayList(); arrayList.add("a"); arrayList.add("b"); arrayList.add("c");
System.out.println("移除前:" + arrayList);
Iterator<String> iterator = arrayList.iterator();
while (iterator.hasNext()) {
if ("c".equals(iterator.next())) {
arrayList.remove("c");
}
}
System.out.println("移除后:" + arrayList);
//注意增强for使用的也是迭代器
//所以一下这种操作也会报ConcurrentModificationException
//for (Object o : arrayList) {
// arrayList.remove(o);
//}
//System.out.println("移除后2:" + arrayList);
报错 Exception in thread "main" java.util.ConcurrentModificationException at java.util.ArrayList$Itr.checkForComodification(ArrayList.java:909) at java.util.ArrayList$Itr.next(ArrayList.java:859) at com.xichuan.spring.dev.TestJava.main(TestJava.java:21)
先分析一下报错原因: 在我们使用 ArrayLis 的 iterator() 方法获取到迭代器进行遍历时,会把 ArrayList 当前状态下的 modCount 赋值给 ArrayListIterator类的 expectedModCount 属性。 如果我们在迭代过程中,使用了 ArrayList 的 remove()方法,这时 modCount 就会加 1 ,但是迭代器中的expectedModCount 并没有变化,当我们再使用迭代器的next()方法时,它就会报ConcurrentModificationException的错。
来自:ArrayList详解





