메모리: 208144 KB, 시간: 1184 ms
자료 구조, 트리
2023년 12월 10일 14:06:52
증가하는 정수 수열을 이용해서 트리를 만드는 방법은 다음과 같다.
- 첫 번째 정수는 트리의 루트 노드이다.
- 다음에 등장하는 연속된 수의 집합은 루트의 자식을 나타낸다. 이 집합에 포함되는 수의 첫 번째 수는 항상 루트 노드+1보다 크다.
- 그 다음부터는 모든 연속된 수의 집합은 아직 자식이 없는 노드의 자식이 된다. 그러한 노드가 여러 가지 인 경우에는 가장 작은 수를 가지는 노드의 자식이 된다.
- 집합은 수가 연속하지 않는 곳에서 구분된다.
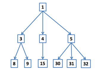
예를 들어, 수열 1 3 4 5 8 9 15 30 31 32를 위의 규칙을 이용해 트리를 만들면 아래 그림과 같이 된다.
두 노드의 부모는 다르지만, 두 부모가 형제(sibling)일 때 두 노드를 사촌이라고 한다.
수열 특정 노드 번호 k가 주어졌을 때, k의 사촌의 수를 구하는 프로그램을 작성하시오.
입력은 여러 개의 테스트 케이스로 이루어져 있다. 각 테스트 케이스의 첫째 줄에는 노드의 수 n과 사촌의 수를 구해야 하는 노드의 번호 k가 주어진다. (1 ≤ n ≤ 1,000, 1 ≤ k ≤ 1,000,000) 다음 줄에는 총 n개의 수가 주어지며, 모든 수는 1보다 크거나 같고, 1,000,000보다 작거나 같다. 입력으로 주어지는 수열은 항상 증가한다. k는 항상 수열에 포함되는 수이다.
입력의 마지막 줄에는 0이 두 개 주어진다.
각 테스트 케이스 마다, k의 사촌의 수를 출력한다.
