先来看下官网最新构建流程,比较简约.但是隐藏了很多过程.
- 编译器将您的源代码转换成 DEX(Dalvik Executable) 文件(其中包括运行在 Android 设备上的字节码),将所有其他内容转换成已编译资源。
- APK 打包器将 DEX 文件和已编译资源合并成单个 APK。不过,必须先签署 APK,才能将应用安装并部署到 Android 设备上。
- APK 打包器使用调试或发布密钥库签署您的 APK: a. 如果您构建的是调试版本的应用(即专用于测试和分析的应用),打包器会使用调试密钥库签署您的应用。Android Studio 自动使用调试密钥库配置新项目。 b. 如果您构建的是打算向外发布的发布版本应用,打包器会使用发布密钥库签署您的应用。要创建发布密钥库,请阅读在 Android Studio 中签署您的应用
- 在生成最终 APK 之前,打包器会使用 zipalign 工具对应用进行优化,减少其在设备上运行时的内存占用。
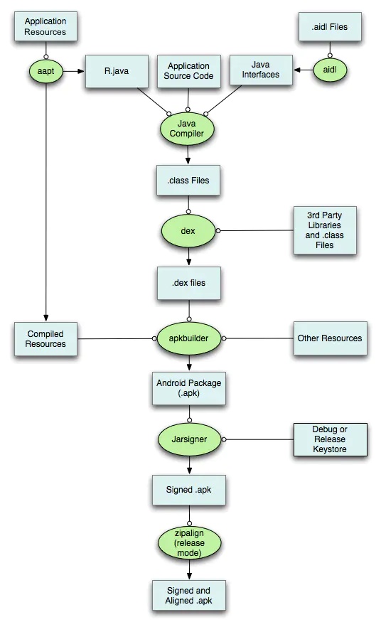
打包过程大概概括为以下几步:
- 通过aapt打包res资源文件,生成R.java、resources.arsc和res文件(二进制&非二进制如res/raw和pic保持原样)。resources.arsc保存的是一个资源索引表,可以理解为一个map映射表,map的key是R.java中的资源ID,而value就是其对应的资源所在路径;R.java定义了各个资源ID常量,这两者结合就可以在代码中找到对应的资源引用。
- 处理.aidl文件,生成对应的Java接口文件
- 通过Java Compiler编译R.java、Java接口文件、Java源文件,生成.class文件
- 通过dex工具,将.class文件和第三方库中的.class文件处理生成classes.dex
- 通过apkbuilder工具,将aapt生成的resources.arsc和res文件、assets文件、动态库
.so文件、AndroidManifest.xml清单文件和classes.dex一起打包生成apk - 通过jarsigner对上面的apk进行debug或者release签名
- 通过zipalign工具,将签名后的apk进行对齐处理

