Code, design files, etc for the coolest robot game at OpenSauce 2023 (and beyond!)
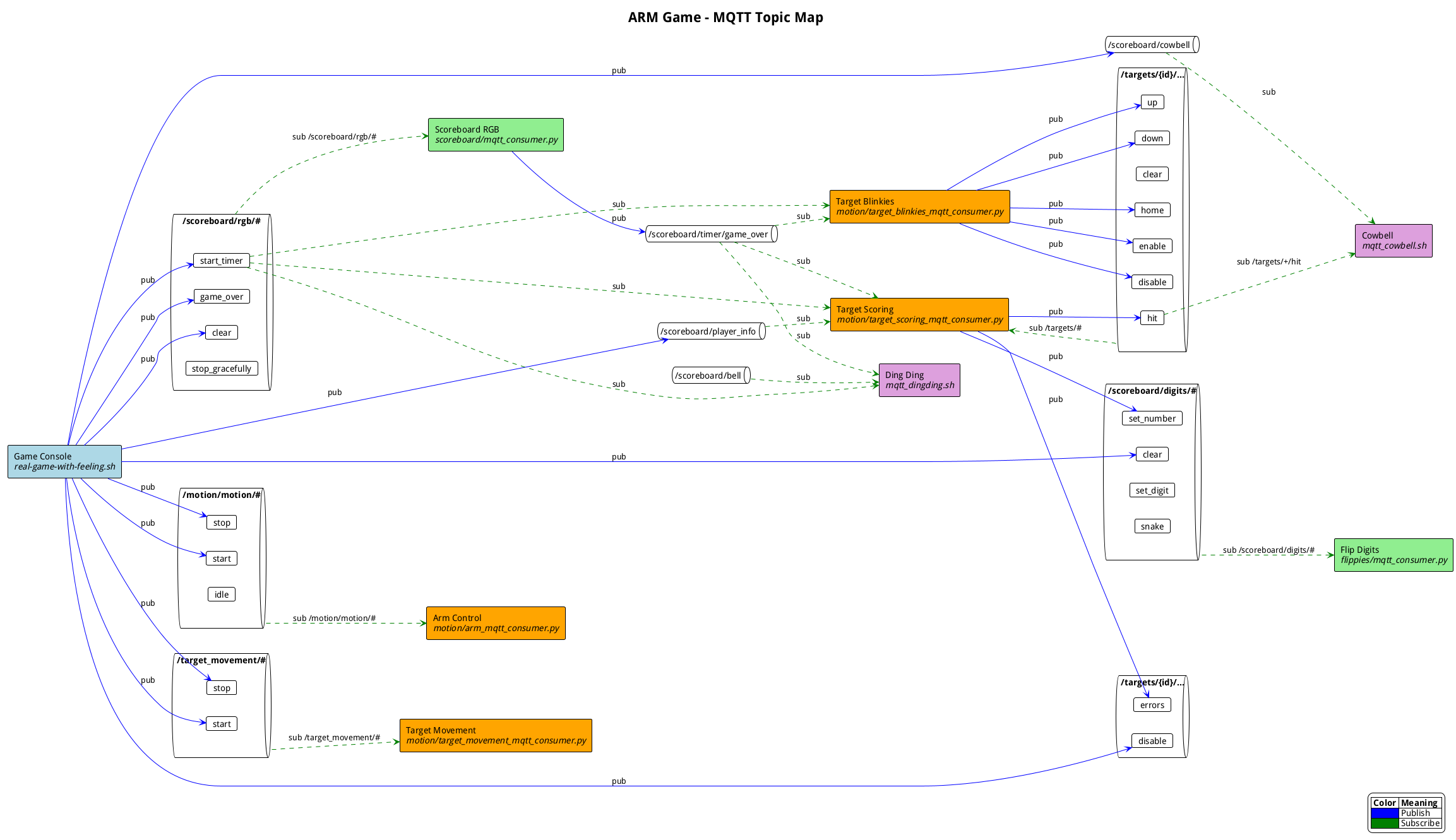
The arm-game uses message passing via MQTT topics to drive each gameplay component. Here's a state diagram showing how each topic drives the gameplay state:
Another overview of how each topic queue and component interacts:
Detailed MQTT Topic API documentation can be found in the docs folder.

