- This project revolves around automating and simulating a home automation system such that we are able to automate home systems
- Features
- Control temperature using AC system
- Control lights using menu system
- Control devices and appliances using menu system
- Security and alarm system
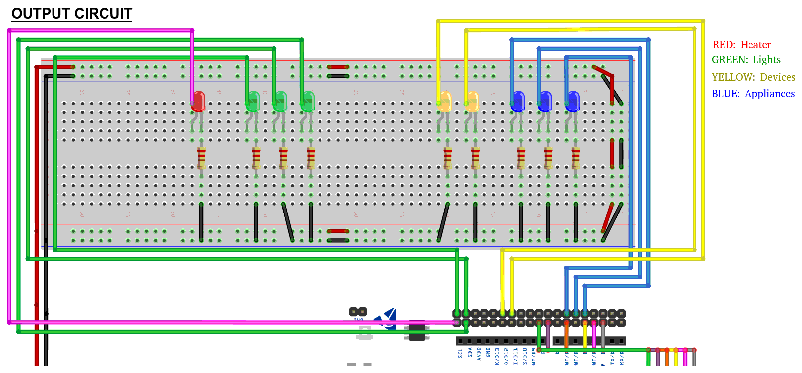
- Output circuit
- GPIO Pins used
- Input circuit
- File description and overview
- classes
- Global variables and macros










