- Alan Cleber
- Bruno Ferreira
- Claudia Bispo
- Marcos Shirafuchi
- Mattheus Tiberio Lima
- Raquel Corrêa de Souza
Java 21 : Utilizaremos a versão LTS mais recente do Java para tirar vantagem das últimas inovações que essa linguagem robusta e amplamente utilizada oferece;
IntelliJIDEA : Utilizei o IntelliJIDEA como a IDEA para fazer os programas em Java;
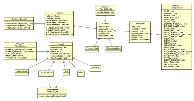
O objetivo deste projeto é desenvolver um sistema para uma locadora de veículos, aplicando os conceitos de Programação Orientada a Objetos (POO) em Java. O sistema permitirá o cadastro de veículos, clientes e locações, além de oferecer serviços adicionais para veículos de luxo. Praticar conceitos essenciais, como encapsulamento, herança, polimorfismo e interfaces, além de dividir as responsabilidades do projeto em equipe.
O sistema deve permitir as seguintes funcionalidades:
- Os veículos podem ser de diferentes tipos, como CarroComun, CarroPremium, SUV, Moto e Caminhão.
- Apenas Carros Premium e SUVs podem oferecer serviços de luxo (Carros Comuns não podem oferecer comportamentos de serviços de luxo).
- Cada veículo possui:
- Modelo
- Placa
- Valor da diária
- Disponibilidade
- Dois tipos de clientes:
- Pessoa Física (CPF)
- Pessoa Jurídica (CNPJ)
- Informações comuns:
- Nome
- Documento (CPF/CNPJ)
- Endereço
- Telefone
- Um cliente pode alugar um veículo por um período específico.
- O sistema deve calcular o valor total da locação com base no número de dias e na tarifa diária do veículo.
- Deve verificar se o veículo está disponível antes de alugar.
- Apenas veículos premium (CarroPremium e SUV) podem oferecer serviços adicionais.( VeiculoLuxo -> oferecerServicoPremium() ).
- Listagem de veículos disponíveis.
- Listagem de veículos alugados.
- Listagem de veículos de luxo.

